@

 

Auteur : WARME R.

 

MATHEMATIQUES :Niveau V.

 

 

 

 

 

 

 

 

 

DOSSIER  n°3 / 25

 

 

DOCUMENT AUTO - FORMATIF.

 

 

LES  4 OPERATIONS

 

 

 

 

avec les Décimaux

 

 

"non"  relatifs

 

 

 

 

 

 

 

 

NOM : ………………………………

Prénom : …………………………..

 

Classe :…………………..

 

Année    scolaire : ………………………                                        

 

Dossier pris le : ……/………/………

 

Validation de la  formation :    O -  N

           

 Le : ……………………………………..

Nom du  formateur  : ……………………

 

ETABLISSEMENT : …………………………………………..

 

 

Leçon

Titre

N°3

TRAVAUX d ’ AUTO - FORMATIF Ssur

LES  QUATRE OPERATIONS

 

TRAVAUX  N°3  d’ AUTO - FORMATION :  CONTROLE

 

Compléter les phrases suivantes : avec les mots suivants :

 « quotient » ; « produit » ; « ajouter » ; « différence » ; « somme » ;  « retrancher » (ôter) ;  « multiplication » ; « partage » ; « petit » ; « grand » .

 

1°) L’addition est une opération qui  permet d’ … …… ( faire la somme) des  éléments de même nature .

Le résultat d’une addition s ‘appelle : … ……… .

2°) La soustraction est une opération qui  permet de …… …… un terme à un autre de même nature .
On pose le plus … ……. et on lui soustrait le plus … ………. .

le résultat d’une soustraction s’appelle :  la  …… ……………

3°) Lorsque l’on additionne plusieurs termes identiques , on peut effectuer une ……… …..

Le résultat d’une multiplication s’appelle : le …… …………….

4°) On effectue une division  lorsque l’on veut effectuer un …… …………. .

le résultat de la division s’appelle le …… ……………..

 

TRAVAUX N°3  AUTO - FORMATIFS.  EVALUATION

Exercices :

N°1 : Effectuer les additions suivantes :

 2 078 +  986 =

 

100 +  37,45 =

 

 42,85 + 34,56 =

 

3 265 , 63 + 1052 ,72  =

 

 

N°2 : Effectuer les soustractions suivantes :

 2 078 -  986 =

 

100 – 37,45 =

 

 42,85 – 34,56 =

 

3 265 , 63 – 1052 ,72  =

 

 

N°3 : Poser et effectuer les multiplication suivantes :

 134   16 =

 

31,7   42 =

 

352  0,93  =

 

0,605  9,71 =

 

53,01  0,04 =

 

42,3   1,04 =

 

 

N°4 : Poser et effectuer les divisions  suivantes :

 134   :   16 =

 

31,7 :  42 =      à  1 décimale

 

352 : 0,93  =      ( à 0,01 près)

 

0,605 :  9,71 =        ( à 0,001 près)

 

53,01 :  0,04 =

 

 

 

 

 

Série 2 : rendre un nombre 10 ; 100 ; 1000 fois plus grand ;

N°5 : compléter

¯            ¬ 

         10  ®

7

 1,3

25,68

 10

 

 

 

 

 

N°6  : compléter

¯            ¬ 

         10  ®

500

 851,379

268

 49

 

 

 

 

 

N°8 : compléter

¯            ¬ 

         100  ®

2

 1,3

25,68

421,54

 

 

 

 

 

N°9 : compléter

¯            ¬ 

         100 ®

70

 300

125,068

 9

 

 

 

 

 

N°10 : compléter

¯            ¬ 

        1000  ®

  07

 31,3

0,02568

 17

 

 

 

 

N°11 : compléter

¯            ¬ 

         10  ®

5

 11,35

100

 63,687

 

 

 

 

Série 3 : rendre un nombre 10 ; 100 ; 1000 fois plus petit   ;

N°12  : compléter

¯            ¬ 

       ¸  10  ®

7

 1,3

25,68

 10

 

 

 

 

N°13  : compléter

¯            ¬ 

       ¸   10  ®

500

 851,379

268

 49

 

 

 

 

N°14 : compléter

¯            ¬ 

       ¸   100  ®

2

 1,3

25,68

421,54

 

 

 

 

¯            ¬ 

       ¸   100 ®

70

 300

125,068

 9

 

 

 

 

N°15 : compléter

 

 

N°16 : compléter

¯            ¬ 

 ¸   1000  ®

  07

 31,3

0,02568

 17

 

 

 

 

N°17 : compléter

¯            ¬ 

¸ 10  ®

5

 11,35

100

 63,687

 

 

 

 

 

 Série 4 :  compléter   ( exemple    1,3  10 = 13  ;  0,7  100  = 70 )

a)  calculer en ligne

 137    100  =   

 

   63   1000 =

 

    1,7  10 =

 

  3, 5   1000 = 

 

  3,59  1 000 = 

 

b) idem

………….1 000 =  23 000

 

……………….10  =  123 056

 

……  …………..10 = 530

 

………………..100 = 34

 

……………..1000 =  25

 

c) idem

 13  …………= 1 300

 

6   ……………..=  2130

 

1,7 …………… = 170

 

0 ,4………… ..= 900

 

3,14  …………= 314

 

Série 5 : compléter

                                                     ®     3    ®

 

  6,75

13,9

 

 

19,125

¬    ¸ 3    ¬

Série 6 : compléter

                                                     ®     4,5    ®

 

  82,8

8,4

 

 

55,125

¬    ¸ 4,5     ¬

 

Série 7 : compléter

                                                     ®     2,25    ®

8

 

 

 68,625

2,25

 

¬    ¸ 2,25    ¬

 

Série 8 :  compléter  soit par un nombre , soit par le signe   ou ¸

 24 ¸ …….= 8

 52  …………= 239,2

  5 …… ……6,5 = 32,5

354 ¸  …….= 59

3,2  …………= 24,96

 40 ……….5  = 8

 

 

 

 


PROBLEMES 

 

N°1 . On vous donne le plan suivant :

Calculer la distance entre les deux murs .

( côte AD) .

La côte BC représente l’ouverture de la fenêtre .

 

N°2 :

M .Alexis  effectue des achats  dans un magasin . Il achète : une veste  : 64,5 € ; une chemise  :  56,16 € ; un pantalon : 42,46 € .

 

Calculer le montant de la dépense de M. Alexis .

Conclure par une phrase , justifiant vôtre réponse .

 

N°3 : M. Bernard  décide de calculer le prix de revient de sa voiture , sur l’année écoulée , (voilà un an qu’il a fait cette acquisition)  .

Achat :  4 567 , 56 € ; réparation : 696,34 € ; assurance : 418,56 € , carte grise : 159,90 €  . Quel est le prix de revient de cette voiture .

N°4 : M. Bernard  veut se rendre à la mer , il fera 440 km   ( A-R) ; sa voiture consomme 6,5 l    de carburant au 100 km . Le carburant vaut   1,25 € .

 

1.       quelle quantité de carburant  a- t –il consommé ?  6,5( 440 : 100) = 28,6 l

2.       Quel est le coût de se voyage ,en consommation ?

 

 

 

 

 


N°5

Pour se rendre de A à B plusieurs possibilités sont offertes .

Calculer la longueur de ces trajets.

Lequel est le plus court ?

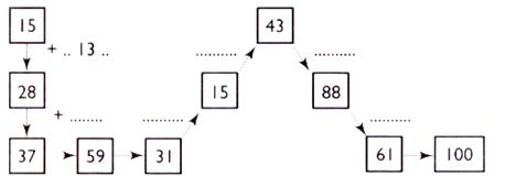
N°6 :

Compléter le cheminement suivant :

N°7 :

Compléter le cheminement suivant :

 

N°8 :

Pour acheter un livre , vous donner un billet de  50 €   , le libraire vous rend 37 € . Quel est le prix du livre .

N°9 :  vous partez en vacances , vous devez parcourir 650 km . Votre compteur journalier  ( mis à zéro au départ) indique  « 0458 » ; quelle distance vous reste –il à parcourir ?

N°10 : Dans une classe de 35 élèves  , il y a 18 garçons . Combien  y – a –t –il de filles dans la classe ?

N°11 : poser  l’opération  en ligne et écrire une phrase pour justifier la réponse.

 

M.Locqueneau fait le plein d’essence . IL prend 45 litres  à  1,34 € le litre . Combien a – t – il dépensé ? 45 fois 1,34 =  60,3

 

 

 N°12 : poser  l’opération  en ligne et écrire une phrase pour justifier la réponse.

M . Warmé  fait 18 km aller – retour par jour pour son travail . Il travaille  5 jours par semaine.

Combien fait- il de kilomètre par semaine ?

Sachant qu’il travaille 45 semaine par an , combien parcours – t- il de  km dans l’année pour son travail .

 

N° 13 . M. Truc  a travaillé  35 h  dans la semaine pour un salaire    net de  287,68 € .Calculer le taux horaire de ce monsieur . ( au cent d’Euro près )

 

N°14 Pierre dépense chaque semaine  ( 5 jours)  24,6 €  pour manger à la cafétéria . Combien vaut un repas ?

 

N° 15

On doit découper dans une plaque  de contre plaqué  ( 1198 963  mm)des disques de 220 mm de diamètre .

Calculer le nombre de disques entiers que l’on peut découper .

1.          dans la longueur ?

2.          dans la largeur ?

3.          Au total dans cette plaque ? 

 

Compléments :

 

 

Pour compléter ou parfaire votre formation voir cas par cas :

ADDITION : 

Liste :   Calcul mental

 

Dans la liste « calcul mental » ,faire les exercices N° :

1

2

3

4

5

6

7

14

15

 

 

 

 

 

 

 

 

 

 

 

 

Calculs sur feuilles :

Série 1

Les tables d’addition

 

Série  2

Exercices  dans N

 

Série  3

Exercices dans D

 

Série 4

Situations problèmes : additions de longueur

 

Interdisciplinarité :

Addition de longueur

 

 

Périmètre

 

 

Périmètre carré : situations problèmes

 

 

Périmètre du rectangle

 

 

Addition d’euro

 

 

Rendre la monnaie par addition

 

 

 

 

SOUSTRACTION :

 

Liste :   Calcul mental

 

Dans la liste « calcul mental » ,faire les exercices N° :

8

9

10

 

 

 

 

 

 

 

 

 

 

 

 

 

 

 

 

 

Calculs sur feuilles

Tables de soustraction

 

 

Soustraction dans N

 

 

Soustraction dans D

 

 

Interdisciplinarité :

Soustraction de longueurs

 

 

Série 1 :  

 

 

Série 2

 

 

 

MULTIPLICATION :

 

Liste :   Calcul mental

 

Dans la liste « calcul mental » ,faire les exercices N° :

 

12

18

20

21

23

27

30

40

41

42

45

46

 

 

 

 

 

 

 

 

 

 

 

 

 

Calculs sur feuilles :

Tables de multiplication

 

 

Multiplication dans  N

 

 

Multiplication dans D

 

 

 

 

 

 

 

 

Interdisciplinarité :

Série 1 :

 

 

DIVISION :

 

Liste :   Calcul mental

 

Dans la liste « calcul mental » ,faire les exercices N° :

 

22

24

25

26

28

32

33

34

36

37

 

 

 

 

 

 

 

 

 

 

 

 

 

 

 

Calculs sur feuilles

Tables de divisions

 

 

La division euclidienne

 

 

La division dans D

 

 

Interdisciplinarité :

rie 1

 

 

 

LES  CALCULS COMBINES :

Série 1  ( arithmétique )

Addition et soustraction

 

Série 2

Multiplication et divisions

 

Série 3 ( synthèse )

 

 

Série 4 ( remplir une facture ; ..)